7月起,这些汽车禁止生产、进口、销售
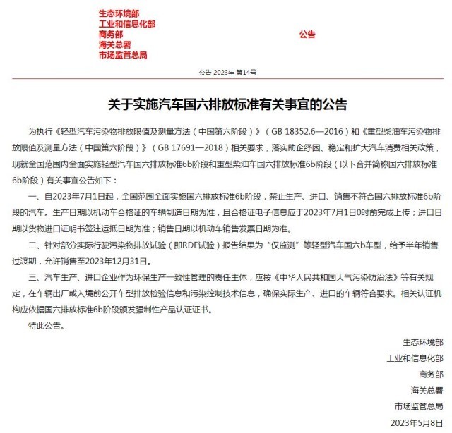
自2023年7月1日起,全国范围全面实施国六排放标准6b阶段,禁止生产、进口、销售不符合国六排放标准6b阶段的汽车。
7月起全国范围实施汽车国六排放标准6b阶段
记者9日从生态环境部获悉,自2023年7月1日起,全国范围全面实施国六排放标准6b阶段,禁止生产、进口、销售不符合国六排放标准6b阶段的汽车。
根据生态环境部、工信部、商务部、海关总署、市场监管总局日前联合发布的公告,本次汽车排放标准提升包括轻型汽车和重型柴油车。生产日期以机动车合格证的车辆制造日期为准,且合格证电子信息应于2023年7月1日0时前完成上传;进口日期以货物进口证明书签注运抵日期为准;销售日期以机动车销售发票日期为准。

公告指出,汽车生产、进口企业作为环保生产一致性管理的责任主体,应按《中华人民共和国大气污染防治法》等有关规定,在车辆出厂或入境前公开车型排放检验信息和污染控制技术信息,确保实际生产、进口的车辆符合要求。相关认证机构应依据国六排放标准6b阶段颁发强制性产品认证证书。
记者了解到,根据排放要求不同,国六标准设置了国六a和国六b两个排放限值方案,国六b阶段的排放标准更加严格。此前,全国轻型汽车和重型柴油车已实施了国六排放标准6a阶段。
来源:新华社
分享







